Jaundice syndrome. Differential management and behavior Dr. Edgardo Mengual. Gastroenterólogo – Hepatólogo Adscrito al Instituto de Investigaciones Biológicas, Facultad de Medicina, LUZ
RESUMEN
El síndrome ictérico es un trastorno muy común que se caracteriza por la coloración amarilla de piel y mucosa por la elevación de la bilirrubina, causado por múltiples patologías. En tal sentido, representa un reto clínico importante, poder orientar la causa desencadenante que permita instaurar terapéutica adecuada. En esta revisión, se plantean un algoritmo simplificado de manejo tomando en consideración aspectos clínicos, laboratorio e imágenes. La determinación de la bilirrubina total y fraccionada así como las pruebas de funcionalismo hepático como alanino aminotransferasa, aspartato amino transferasa, fosfatasa alcalina, gamma glutamil transpeptidasa, son fundamentales establecer el patrón bioquímico predominante. Los estudios de imágenes son cruciales para determinar obstrucción biliar y la historia clínica permite correlacionar con la causa desencadenante.
Palabras claves: ictericia, colestasis, funcionalismo hepático.
ABSTRAT
The jaundice syndrome is a very common disorder characterized by the yellow coloration of the skin and mucosa produced by the elevation of bilirubin, caused by multiple pathologies, which is why it represents an important clinical challenge to be able to orient the triggering cause that allows adequate therapy to be established. In this review, the simplified management algorithm is considered, taking into consideration clinical, laboratory and imaging aspects. The determination of total and fractionated bilirubin as well as the liver functionalism tests alanine aminotransferase, aspartate amino transferase, alkaline phosphatase, gamma glutamyl transpeptidase, are fundamental to establish the predominant biochemical pattern. Imaging studies are critical to determine biliary obstruction. The medical history allows to correlate with the triggering cause.
Key words: jaundice, cholestasis, liver functionism
INTRODUCCIÓN
La ictericia es una manifestación clínica que se define como la coloración amarilla de piel y mucosas cuando el nivel de bilirrubina sérica excede los 3 mg por dl debido a trastornos del metabolismo de su metabolismo producida por múltiples causas (síndrome ictérico) (1). Se propondrá un algoritmo de manejo para orientar el diagnóstico en pacientes adultos con síndrome ictérico.
Fisiopatología
La bilirrubina se deriva de dos fuentes principales; 80% se produce a partir de la descomposición del grupo hemo en los glóbulos rojos senescentes y las células eritroides destruidas prematuramente en la médula ósea. El resto se origina en la renovación de varias proteínas que contienen hemo que se encuentran en otros tejidos como mioglobina, citocromos, catalasa, peroxidasa y triptófano pirrolasa (2).
El hemo se oxida dentro de las células reticuloendoteliales para formar biliverdina, que luego es reducida por la biliverdina reductasa para formar bilirrubina no conjugada insoluble. En el hígado, la bilirrubina no conjugada es captada por los hepatocitos y conjugada por un grupo de enzimas llamado “uridina difosfo-glucuronosiltransferasa” (UDP-glucuronosiltransferasa).
Una vez conjugada, la bilirrubina es soluble en agua y puede ser excretada por los riñones. Se transporta activamente contra la concentración en un paso mediado por ATP a través de la membrana canalicular de los hepatocitos hacia la bilis (3).
Hiperbilirrubinemia no conjugada con pruebas de funcionalismo hepático normal
La hiperbilirrubinemia aislada no conjugada puede deberse a sobreproducción de bilirrubina, alteración de la captación hepática o conjugación ineficaz, Tabla 1. La sobreproducción de bilirrubina se observa comúnmente en pacientes sin ninguna lesión hepática verdadera, como hemólisis (4). En estos casos, la bilirrubina sérica suele ser menor de 4 mg / dL. La causa no hemolítica más común de hiperbilirrubinemia aislada es el síndrome de Gilbert, que se presenta hasta en el 8% de la población (5). En el síndrome de Gilbert, una mutación genética que conduce a una disminución de la expresión de la UDP-glucuronosiltransferasa provoca una alteración de la glucuronidación de la bilirrubina, que produce aumento leve de la hiperbilirrubinemia no conjugada. Los pacientes permanecen asintomáticos con ausencia de enfermedad hepática clínica, excepto por una ictericia leve que puede ser más evidente durante los estados de ayuno o estrés, los niveles de bilirrubina sérica rara vez superan los 3 mg/dL.
Tabla 1. Causas de hiperbilirrubinemia no conjugada con pruebas de funcionalismo hepático normal
Anemia hemolítica autoinmune
– Reactivo a la temperatura
– Inducido por fármacos (asociado con aproximadamente 150 fármacos)
– Tipo mixto
Trastornos de la hemoglobina
– Anemia falciforme
– Talasemia
Trastornos de las enzimas de los glóbulos rojos
– Deficiencia de glucosa-6-fosfato deshidrogenasa
– Deficiencia de glucosa-6-fosfato isomerasa
– Deficiencia de pirimidina-5′-nucleotidasa
– Deficiencia de piruvato quinasa
Trastornos de la membrana de los glóbulos rojos
– Eliptocitosis
– Ovalocitosis
– Esferocitosis
Micelaneos
– Neoplasias mieloproliferativas (Policitemia vera)
Hiperbilirrubinemia conjugada con pruebas de funcionalismo hepático normal
La hiperbilirrubinemia conjugada aislada es mucho menos común y se observa en el síndrome de Dubin-Johnson y Rotor (6), Tabla 3. Estas entidades autosómicas recesivas son poco frecuentes y se deben a una alteración en la excreción de bilirrubina conjugada, ambas tienen función hepática normal, buen pronóstico y no requieren tratamiento.
Tabla 3. Causas de hiperbilirrubinemia conjugada con pruebas de funcionalismo hepático normal
– Síndrome de Dubin-Johnson
– Síndrome de Rotor
Síndrome ictérico con enzimas hepáticas elevadas
Las pruebas de laboratorio que se miden habitualmente, como transaminasa, la albúmina y el tiempo de protrombina, pueden ser un reflejo útil de la función de síntesis hepática. Estas pruebas son más útiles para pronosticar pacientes con síndrome ictérico.
La bilirrubina suele estar elevada junto con anomalías en las pruebas de funcionalismo hepáticas, en cuyo caso la investigación de la etiología de la enfermedad hepática debe dirigirse hacia el patrón predominante: hepatocelular o colestásico (7).
– Patrón hepatocelular
Cuando se presenta ictericia con patrón hepatocelular se deben considerar enfermedades como la hepatitis viral, enfermedad hepática relacionada con el alcohol y enfermedades autoinmunes, mientras que cuando la ictericia se presenta con un patrón colestásico, es más probable que la causa sean los trastornos biliares, Tabla 3.
Tabla 3. Causas de ictericia con patrón bioquímico de daño hepatocelular
– Hepatitis virales agudas o crónicas
– Hepatitis autoinmune
– Isquemia hepática
– Tóxicas (fármacos, etanol, drogas ilícitas)
– Hereditarias (enfermedad de Wilson, hemocromatosis, déficit de alfa-1-antitripsina)
– Causas físicas (radiaciones)
– Patrón colestásico intrahepático
En ocasiones se presenta colestasis intrahepática definida como lesión histológica sin obstrucción biliar, Tabla 4.
Tabla 4. Causas de ictericia con patrón bioquímico de daño colestásico sin obstrucción biliar
– Colestasis del embarazo
– Fármacos (estrógenos, esteroides anabolizantes)
– Nutrición parenteral total prolongada
– Cirrosis biliar primaria
– Colangitis esclerosante primaria
– Causas extrahepáticas u obstrucción biliar
En este grupo se encuentran las enfermedades que obstruyen el flujo de la bilis, en las vías biliares extrahepáticas, sea intrínseca o extrínsecamente.
Tabla 5. Causas de obstrucción biliar
– Coledocolitiasis
– Estenosis biliar
– Fístula biliar-vascular
– Colangitis (bacteriana, esclerosante primaria, esclerosante secundaria)
– Quistes de colédoco
– Pancreatitis crónica
– Carcinoma de vesícula biliar
– Colangiocarcinoma
– Tumor de cabeza de páncreas
– Infecciones (p. Ej., Virus de inmunodeficiencia humana / SIDA, citomegalovirus)
Manejo del paciente con ictericia
– Historia clínica
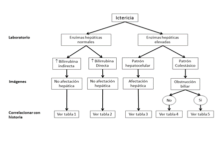
La evaluación inicial de la ictericia debe centrarse en la historia clínica completa para aclarar el diagnóstico. El interrogatorio detallado de consumo de alcohol, uso de drogas, transfusiones, tatuajes, operaciones, piercing, número de parejas sexuales, puede ayudar a identificar trastornos intrahepáticos: hepatitis viral, enfermedad hepática crónica o lesión hepática inducida por drogas. El examen físico debe incluir una evaluación detallada para descartar estigmas de hepatopatía crónica mediante la prueba de asterixis y cambios en el estado mental; hematomas, angiomas de araña, eritema palmar y ginecomastia; y un examen abdominal completo para evaluar hepatomegalia, esplenomegalia, dolor a la palpación en el cuadrante superior derecho y ascitis (8). En este artículo, se propone un algoritmo de manejo del síndrome ictérico, Figura 1.

Figura 1. Algoritmo propuesto de manejo de la Ictericia
– Laboratorio
Los exámenes paraclínicos son esenciales para determinar la etiología de la ictericia y debe incluir bilirrubina total y fraccionada, hemograma completo, alanina transaminasa, aspartato transaminasa, γ-glutamiltransferasa, fosfatasa alcalina, tiempo de protrombina y / o índice internacional normalizado, albúmina y proteínas séricas (3). La bilirrubinemia fraccionada es necesaria para diferenciar entre hiperbilirrubinemia conjugada y no conjugada. Un hemograma completo con un frotis de sangre periférica puede ayudar a identificar la hemólisis y evaluar la anemia por enfermedad crónica y trombocitopenia, que es común en la cirrosis descompensada. Los niveles elevados de alanina transaminasa y aspartato transaminasa pueden indicar daño hepatocelular. Para poder identificar el patrón bioquímico de lesión, debe utilizarse la formula R (Razón) = (Alanino Amino transferasa/valor normal) ÷ (Fosfatasa Alcalina/valor normal), cuyo resultado debe interpretarse: a) valor R≤2, corresponde a daño colestásico, b) R=2-5, identifica un patrón mixto y c) R≥5, identifica un patrón hepatocelular
Un nivel elevado de fosfatasa alcalina puede asociarse con obstrucción biliar pero también se asocia con varios otros procesos patológicos fisiológicos y no biliares en hueso, riñón, intestino y placenta. Un nivel elevado de γ-glutamiltransferasa puede asociarse con obstrucción biliar y daño hepatocelular, así como con trastornos pancreáticos, infarto de miocardio, enfermedad renal y diabetes mellitus (9). La proteína, la albúmina y el tiempo de protrombina o el índice normalizado internacional se asocian con la función de síntesis hepática. Los niveles bajos de proteína y albúmina, o el tiempo de protrombina elevado o la proporción normalizada internacional, indican una función sintética disminuida y descompensación hepática.
Si se desconoce la etiología de la ictericia después de la evaluación inicial de laboratorio, es necesario realizar pruebas adicionales que incluyan serología para hepatitis virales y pruebas autoinmunes, como anticuerpos microsomales anti-nucleares (ANA), anti-músculo liso (AMA) y Anti-LKM-1 (10).
– Imágenes
Las imágenes no invasivas en personas con ictericia incluyen ecografía, tomografía computarizada y colangioresonancia. La ecografía o tomografía computarizada suele ser la opción de primera línea para evaluar la obstrucción, la cirrosis y la permeabilidad de los vasos, siendo la ecografía la modalidad menos invasiva y menos costosa. La colangiopancreatografía retrógrada endoscópica permite opciones terapéuticas como la colocación de un stent biliar para aliviar la obstrucción (11). El ultrasonido endoscópico se puede utilizar para evaluar las obstrucciones biliares y determinar obstrucción tumoral o calculo.
– Biopsia hepática
La biopsia hepática debe reservarse para los casos de ictericia en los que el diagnóstico no está claro. Debe realizarse solo si se requieren los resultados de la biopsia para determinar el tratamiento y el pronóstico. La biopsia puede alterar la atención en solo alrededor de un tercio de los casos (12).
REFERENCIAS BIBLIOGRÁFICAS
-
- Sticova E, Jirsa M. New insight in bilirrubin metabolism and their clinical implications. World J Gastroenterol 2013;19(38):6398-6407.
- Fargo M, Grogan S, Saggui A. Evaluation of Jaundice in adults. Am Fam Physician 2017;95(3)164-168.
- Woreta T A, Alqahtani S A. Evaluation of abnormal liver tests. Med Clin North Am. 2014;98(1):1–16
- Molina E G, Reddy K R. Postoperative jaundice. Clin Liver Dis. 1999;3(3):477–488.
- Erlinger S, Arias I M, Dhumeaux D. Inherited disorders of bilirubin transport and conjugation: new insights into molecular mechanisms and consequences. Gastroenterology. 2014;146(7):1625–1638.
- Rothschild M A, Oratz M, Schreiber S S. Serum albumin. Hepatology. 1988;8(2):385–401.
- Rothschild M A, Oratz M, Zimmon D, Schreiber S S, Weiner I, Van Caneghem A. Albumin synthesis in cirrhotic subjects with ascites studied with carbonate-14C. J Clin Invest. 1969;48(2):344–350.
- O’Grady J G, Alexander G J, Hayllar K M, Williams R. Early indicators of prognosis in fulminant hepatic failure. Gastroenterology. 1989;97(2):439–445.
- Wiesner R, Edwards E, Freeman R. et al.Model for end-stage liver disease (MELD) and allocation of donor livers. Gastroenterology. 2003;124(1):91–96.
- Pratt DS y Kaplan MM. Evaluation of abnormal liver-enzyme results in asymptomatic patients. N Engl J Med . 2000; 342 : 1266-71.
- Saini S. Imaging of the hepatobiliary tract. N Engl J Med. 1997; 336: 1889-94, 1997.
- Kamath PS. Clinical approach to the patient with abnormal liver test results. Mayo Clin Proc 1996; 71: 1089-1095.




